首页
本院介绍
院领导介绍
单位简介
机构设置
检察新闻
检务公开
12309服务中心
研究理论
检察风采
专题活动
您所在位置:
首页
>
检务公开
> 正文
检务公开
检务公开
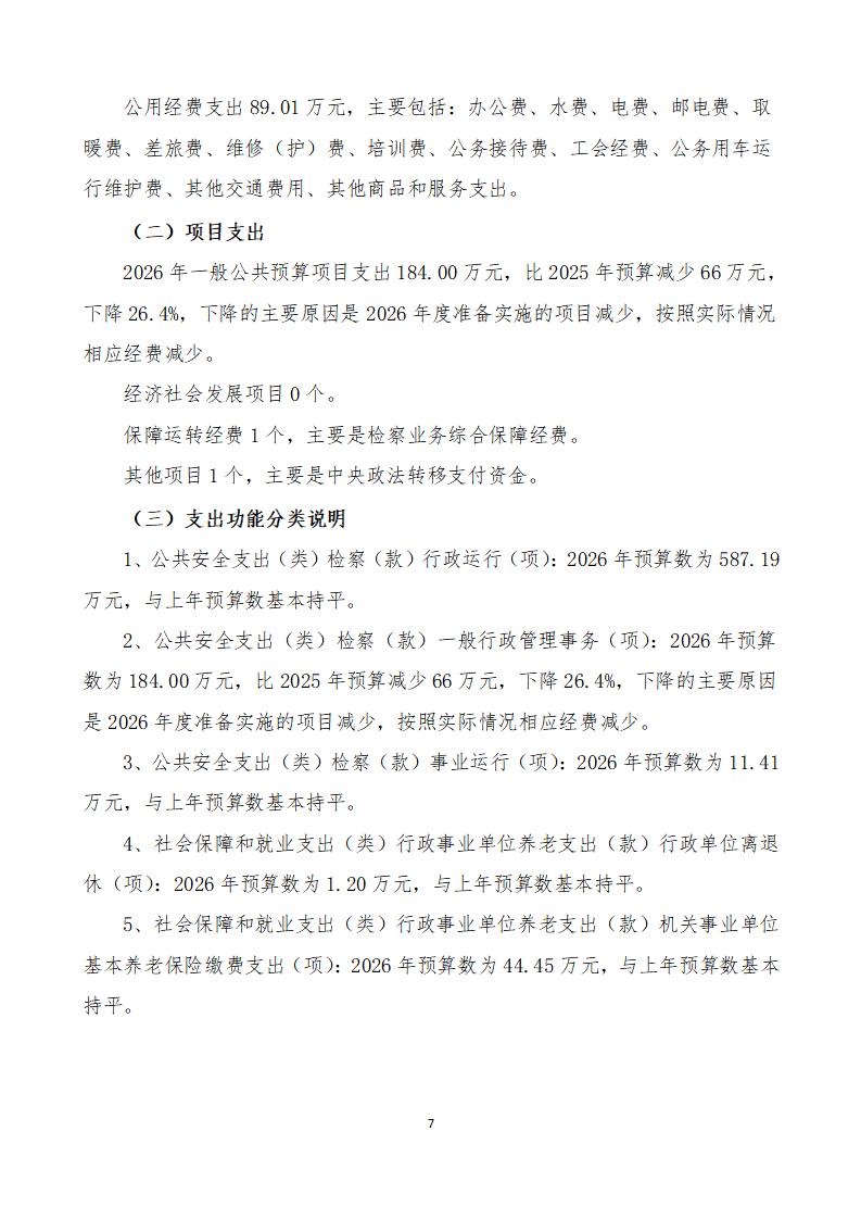
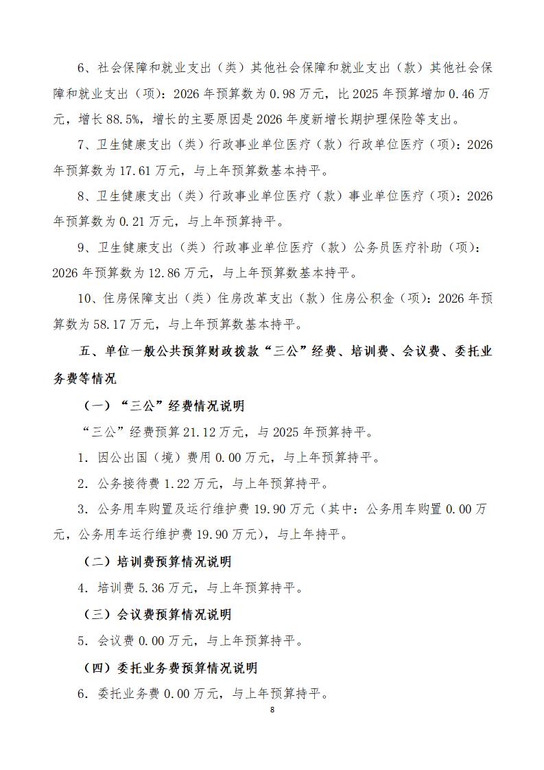
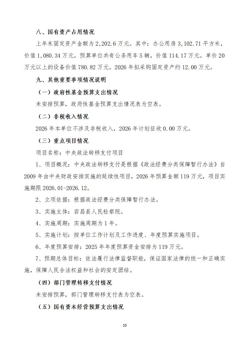
宕昌县人民检察院2026年单位预算公开情况说明
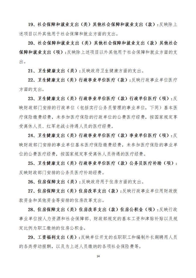
时间:2026-03-04 10:33:25 来源: 作者: 点击数:
下一篇:
2024年度宕昌县人民检察院部门决算公开
【
关闭
】
智能悬浮区
微信公众号
微博
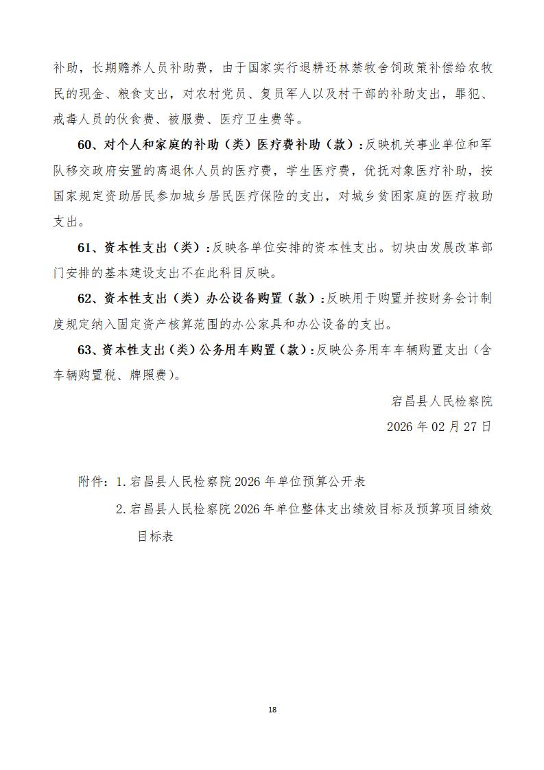
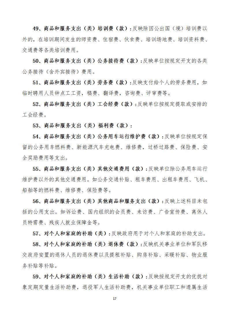
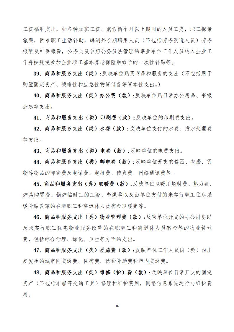
头条